Single product image
教育活動

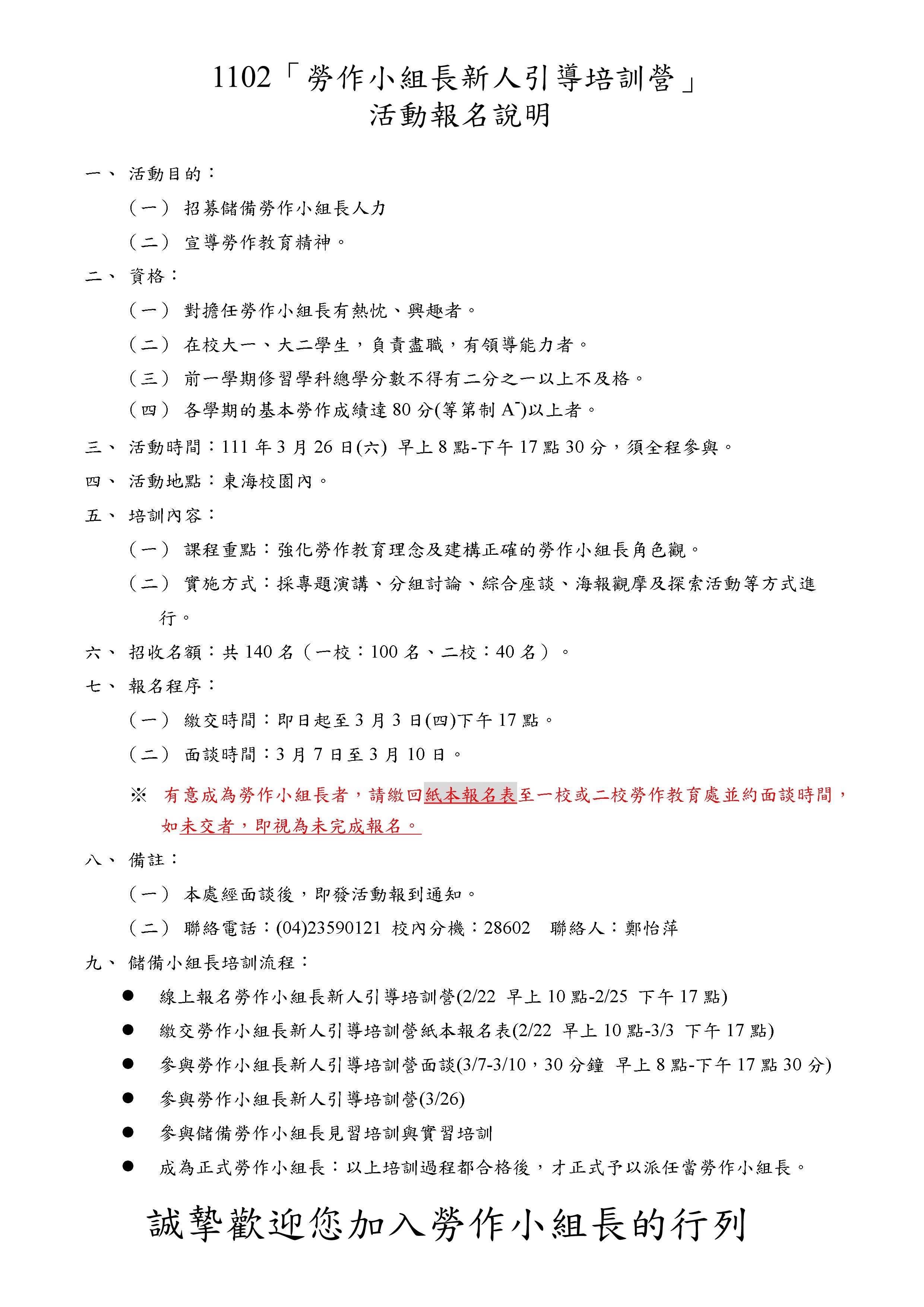
【勞作小組長】110學年度第2學期勞作小組長新人引導培訓營

報名已結束!
報名起迄 2022-03-02 09:00 ~ 2022-03-03 17:00
活動短網址
  https://event.ithu.tw/2021120035
開放對象 學生
承辦單位 勞作教育暨社會實踐處
開始報名SignUp (尚未開放報名)

活動詳情

活動簡介

你想要成就自己什麼?
*看著小組長在勞作現場有條理地安排當天勞作狀況時,你是否曾想過「為什麼他們可以這樣侃侃而談?」「為什麼他們聽見不同聲音時會選擇理解?」其實站在眾人目光之前是件不簡單的事,拿起麥克風發表自己的想法更需要勇氣,當眾人意見不同時,你是否願意說出屬於你的想法/看法呢?是否能與他人討論每件事情背後的可能?
*勞作教育不單單只是校園環境的維護,其根本概念為「做中學,學中做」,讓教育不限於專業課堂之中,而能落實在每個人生活之中,勞作小組長扮演極為重要角色,透過每天的提醒、說明與實際操作,讓學習不僅是紙上談兵,而能成為一種習慣。

給想了解勞作教育的你
給想要挑戰自己的你
誠摯邀請你一起加入勞作小組長團隊

開放對象

學生,費用:0
說明:限在校大一、大二學生

附加檔案
2021120035_1102新人引導營報名表.pdf
相關連結

本活動無相關連結。

備註

提醒您:

  1. 活動報名時間為2月22日(二)10點至3月3日(四)17點。

  2. ☆線上報名成功後,需在3月3日(四)下午5點前繳交活動報名表至勞教處,並約定面談時間喔!(一、二校同步收件)

  3. 請詳閱活動報名說明!
    ★活動報名系統頁面左手邊圖片檔說明,請點開後閱讀。

活動報名

場次名稱 地 點 日 期 時 間 時 數 名 額 已報名
第一校區報名區
加入Google行事曆
東海校園內2022-03-26 ~ 2022-03-2608:00 ~ 17:301010083
第二校區報名區
加入Google行事曆
東海校園內2022-03-26 ~ 2022-03-2608:00 ~ 17:30105037
開始報名SignUp (尚未開放報名)   返回